标题摘要内容
当前的位置:
详情
【会员动态】爱生生命 | 科研喜讯!又一篇Nature系列论文正式发表!提出肠道健康新见解,破解芽囊原虫与菌群互作关键密码
来源: | 作者:AI 生 | 发布时间: 2025-10-10 | 1465 次浏览 | 🔊 点击朗读正文 ❚❚ | 分享到:

近日,爱生生命科研成果

再获国际Nature期刊收录

科研华章再添璀璨一笔


图片

喜 报

2025年9月26日,爱生生命董事长邝中博士、首席技术官罗卫飞博士、首席科学家王帅博士带领的科研团队联合兰州大学、广西长寿科技重点实验室等多家单位在Nature期刊《ISME Communications》杂志上发表重大研究成果 —— Blastocystis load mediates the gut microbiome associations with within-host diversity of Blastocystis in non-human primates(芽囊原虫负荷介导了非人灵长类动物中芽囊原虫体内多样性与肠道微生物群之间的关系),首次提出 “芽囊原虫负荷是连接其亚型多样性与肠道菌群的核心桥梁” 这一创新研究看法,为肠道健康调控和益生菌干预提供了全新方向。该成果相关论文已完成核心研究验证,其数据与结论为肠道微生物领域的学术研究和产业应用提供了关键支撑。

微信图片_20251009104738_79_9.png


论文核心内容解读

该篇文章提出的新研究看法,均基于严谨的实验设计与数据验证,论文核心内容可概括为 “三阶段研究 + 四大关键结论”。


 01 研究背景



瞄准行业争议,解决实际痛点

芽囊原虫是是全球分布最广的肠道真核微生物,广泛存在于人类和动物肠道中,包含多种不同亚型(ST)。其对健康的作用长期存疑 —— 部分研究认为它与多种胃肠道疾病有关,包括肠易激综合征和炎症性肠病,部分则发现它可能具有潜在益处,且在健康人群中更为常见。科研团队意识到,“忽略亚型共现与负荷” 可能是导致争议的核心原因,因此确立 “揭示三者互作机制” 的研究目标。


02 研究设计



三层队列验证,技术覆盖全链条


  1. 队列构建

    为确保结论可靠,研究设置 “发现 - 验证 - 干预” 三层队列:发现队列(食蟹猴 100 只)+ 验证队列(恒河猴 26 只)+ 干预队列(食蟹猴 11 只),严格排除其他肠道寄生虫及干扰因素。

图 1. 研究设计概览。(a) 本研究中样本的纳入与排除情况。(b) 研究队列及所采用方法的概览。本研究共使用了食蟹猴的发现队列、恒河猴的验证队列,以及食蟹猴的干预队列。所有纳入的样本均基于多种方法进行了综合分析。

  1. 关键技术

    SSU rRNA 扩增子测序(亚型鉴定)、宏基因组测序(菌群分析)、qPCR(负荷定量)、模糊 K 均值聚类(共现模式分析)、随机森林模型(负荷预测)等。

  2. 干预实验

    每只动物每日口服罗伊氏粘液乳杆菌(1×10¹⁰ CFU),持续 21 天监测芽囊原虫负荷变化。


03 关键结果



四大数据支撑新看法,跨物种通用


论文数据进一步证实了科研团队提出的新观点,其中四大关键结果尤为亮眼:

(1)亚型共现模式高度保守

  • 鉴定出 ST1、ST2、ST3、ST5 四种亚型,其中 ST1(94.44% 检出率)、ST3(98.41% 检出率)为绝对优势亚型;

  • 90% 以上携带者存在多亚型共现,ST1+ST2+ST3 组合最常见(60.32%),且共现模式不受性别、年龄等宿主因素影响。

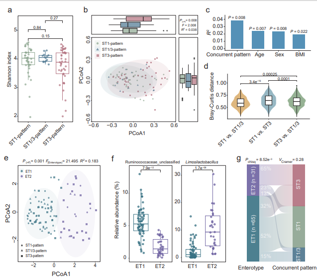
图2. 非人灵长类动物体内芽囊原虫共现模式的特征。(a) OTU水平芽囊原虫亚型多样性的系统发育树。带高亮颜色的OTU表示每个亚型的参考序列。柱状图显示扩增子测序中每个亚型在样本中出现的数量。(b) 每个芽囊原虫亚型的分布情况。(c) 每个亚型在样本中的相对丰度。(d) 非人灵长类动物体内芽囊原虫亚型共现(共存模式)的多样性。(e) 共现模式的分布。共现模式使用基于模糊K均值的方法进行聚类。(f) 每种模式下的样本数量。(g) 三种主要模式(ST1模式、ST1/3模式和ST3模式)的流行率。(h) 每个宿主变量(性别、BMI和年龄)对共现模式PCA的效应大小和显著性(置换多元方差分析)。R²值表示每个变量的效应大小。P值在图g中通过卡方检验获得,在图h中通过置换多元方差分析获得。箱线图表示第25百分位数、中位数和第75百分位数,须状线延伸至对应四分位间距的1.5倍。

(2)负荷是菌群关联的 “中介关键”

  • 芽囊原虫绝对丰度(负荷)可解释肠道菌群结构差异的核心部分(R²=0.038,P=0.008),远超宿主协变量

  • ST1 主导模式的负荷显著高于 ST3 模式,且 ST1 丰度与负荷正相关(r=0.5,P=2.3E-07),ST3 则负相关(r=-0.48,P=5.6E-07)。

图3. 芽囊原虫负荷解释了恒河猴中共现模式与肠道菌群的关联。(a) 芽囊原虫绝对丰度及各亚型相对丰度与共现模式相关,对肠道菌群PCoA分析(图3b)的效应大小(置换多元方差分析)。(b) 各共现模式下芽囊原虫的绝对丰度。Y轴为Log2转换值。(c) 样本中ST1(或ST3)相对丰度与芽囊原虫总负荷的Spearman相关性。(d) 芽囊原虫负荷与PCoA分析中第一主坐标(PCoA1,图3b)的Spearman相关性。(e) Bray-Curtis距离与芽囊原虫负荷的Spearman相关性。(f) 对ST1模式和ST3模式样本进行Bray-Curtis距离的PCoA分析,确保两组样本的芽囊原虫负荷可比较。(g) 通过自助抽样(n = 1,000)进行置换多元方差分析的P值分布。(h) 在绝对丰度可比的样本中,ST1模式与ST3模式之间的Bray-Curtis距离。(i) 中介效应分析显示ST1和ST3模式下共现模式、肠道菌群PCoA1与Blastocystis负荷之间的关系。d和f面板的分析已调整混杂变量(性别、年龄和BMI)。P值计算方法如下:图a和f:置换多元方差检验;图b和h:Wilcoxon秩和检验;图d:MaAsLin2分析;图i:中介效应分析;图c和e:Spearman秩相关系数检验。箱线图表示第25百分位数、中位数和第75百分位数,须状线延伸至对应四分位间距的1.5倍。

(3)乳酸菌可精准调控负荷

  • 富含乳双歧杆菌的 “ET2 肠型(Limosilactobacillus主导)” 样本中,芽囊原虫负荷显著降低(P=5.61E-08);

  • 罗伊氏粘液乳杆菌干预后,携带者负荷较干预前显著下降(Wilcoxon 检验,P<0.05),证实益生菌的抑制作用。

图4. 恒河猴中不同共现模式下的肠道菌群特征。(a) 不同共现模式下的Shannon多样性指数。(b) 基于Bray-Curtis距离的物种水平肠道菌群主坐标分析(PCoA)。(c) 共现模式及样本协变量对PCoA分析的效应大小。每个变量的R²值通过置换多元方差分析计算得出。(d) 不同组间的Bray-Curtis距离比较。(e) 共现模式下的肠道菌群肠型。肠型通过Jensen-Shannon距离和基于中值点的聚类在属水平进行鉴定。(f) 肠型内RuminococcaceaeLimosilactobacillus的相对丰度。(g) 肠型(ET1和ET2)与共现模式之间的关联。每个面板显示样本数量。b和e面板的分析中已调整混杂变量(性别、年龄和BMI)。P值计算方法如下:图a、d和f使用Wilcoxon秩和检验;图b、c和e使用置换多元方差检验;图g使用卡方检验。箱线图表示第25百分位数、中位数和第75百分位数,须状线延伸至对应四分位间距的1.5倍。

图5. 乳酸菌对恒河猴芽囊原虫负荷的影响。(a) MaAsLin2分析中物种水平微生物分类单元与芽囊原虫负荷的关联。展示了按q值排名(q < 0.1)的主要分类单元,分别显示不同水平。(b) MaAsLin2分析中Limosilactobacillus reuteri相对丰度与芽囊原虫负荷的相关性。(c) 不同肠型(ET1和ET2)样本之间芽囊原虫负荷的比较。(d) 对于芽囊原虫负荷可比的样本,ST1模式与ST3模式中乳酸菌(LactobacillusLimosilactobacillus)的相对丰度。(e) 恒河猴独立队列的实验设计。每天口服给予L.reuteri。(f) 实验前后芽囊原虫负荷的变化。使用qPCR检测粪便中芽囊原虫的丰度。a、b和c面板的分析已使用MaAsLin2调整混杂变量(性别、年龄和BMI)。P值或FDR计算方法如下:图a、b和c:MaAsLin2;图d:Wilcoxon秩和检验;图f:Wilcoxon配对秩和检验。箱线图表示第25百分位数、中位数和第75百分位数,须状线延伸至对应四分位间距的1.5倍。图a和f显示数据为均值 ± 标准差(mean ± SD)。

(4)菌群特征可跨物种预测负荷

  • 基于 28 种微生物标志物构建的随机森林模型,可准确预测食蟹猴(R²=0.55)与恒河猴(R²=0.43)的芽囊原虫负荷,验证了关联的普遍性。

图6. 肠道菌群组成可预测非人灵长类动物中芽囊原虫负荷。(a)恒河猴肠道菌群PCoA分析中每个变量的效应大小。每个变量的效应大小和显著性通过置换多元方差分析确定。(b)恒河猴样本中芽囊原虫负荷与微生物分析PCoA第一主坐标(PCoA1)的Spearman相关性。(c) 恒河猴中肠型(ET1和ET2)与共现模式(ST1/3、ST1和ST3)之间的关联。(d)恒河猴样本中ET1和ET2肠型的芽囊原虫负荷。(e) 随机森林(RF)分析在发现队列数据集(n = 71)中鉴定出的标记(n = 28)。这些标记按平均平方误差增加百分比排序。(f) RF模型在预测食蟹猴训练集或测试集中的表现。(g) RF模型在预测独立验证队列恒河猴中的表现。图b和d的分析已使用MaAsLin2调整混杂变量(性别、年龄和BMI)。P值计算方法如下:图a面板:置换多元方差分析;图b和d:MaAsLin2分析;图c:卡方检验。*P值 < 0.05;**P值 < 0.01。

此次研究的价值不仅在于学术突破 —— 更为产业应用提供了清晰路径:在动物养殖领域,可通过检测芽囊原虫亚型与负荷,搭配罗伊氏乳杆菌优化肠道健康管理;在人类健康领域,为肠道疾病(如不明原因腹泻)的病因排查与益生菌干预提供了新靶点。

目前,研究相关序列已上传至 NCBI(登录号:PRJNA1222911),原始数据与分析代码可通过 GitHub 获取https://github.com/Axolotl233/Blastocystis_microbes,方便行业同仁进一步研究。


爱生生命始终聚焦肠道微生物与健康的关联,此次研究不仅印证了我们的技术方向,更让“用益生菌调控肠道原生生物”从理论走向实证,未来我们将加速推动相关技术的产业转化,让科技进步带来的健康红利真正成为全民共享的 “健康密码”,走向更普惠、更全面、更可持续的未来。






长寿科技科研成果

长寿老人肠道菌群与抗菌肽的相关性


图片

2024年8月29日,爱生生命科学家团队在国际知名学术期刊《The Journals of Gerontology, Series A: Biological Sciences and Medical Sciences》(老年学系列期刊A-生物科学与医学科学)发表了,题为“Antimicrobial Peptides From the Gut Microbiome of the Centenarians: Diversifcation of Biosynthesis and Youthful Development of Resistance Genes(百岁老人肠道微生物组中的抗菌肽:多样化的抗菌肽生物合成和年轻化的抗性基因发展)的长寿研究成果。该论文通过分析不同生命阶段健康人的肠道宏基因组数据,研究了肠道微生物组中抗菌肽的潜在发展和耐药基因的分布模式,揭示了长寿可能得益于较高的抗菌肽多样性和较低的抗性基因水平,填补了百岁老人的肠道微生态环境中抗菌肽研究的空白。


该研究为开发新型耐药性抗菌剂提供了科学依据,有望降低抗生


图片