

世界在变, 唯有数据质量不变。
数据的时代已经到来, 如果以前我们还认为数据只是我们社会经济活动的的附带衍生物, 那目前数据已经是时代的主角。数据不仅深度介入我们的社会经济活动, 正主宰改变我们的生活, 正如中国财政部2023年8月1日发布的数据入表相关政策已经让数据变为资产成为可能。
数据的价值, 从商业决策系统的大数据分析,到人工智能驱动产业变革, 再到大模型赋能千行百业,数据世界和地缘政治一样在发生百年之变局,信息技术与数据技术的发展与融合正改变已经依托在信息技术之上的所有的行业, 数据驱动的变革正因为目前所处的不确定的时代更增加了未来发展的无限可能性。
以数据为基础的人工智能、生成式大模型正改变人机交互的方式,人类对数据的依赖从来没有像今天这样既充满希望又充满恐惧和失望, 在这数据决定一切的时代, 数据质量可以说是决定成败的关键。世界在变, 唯有数据质量不变…….
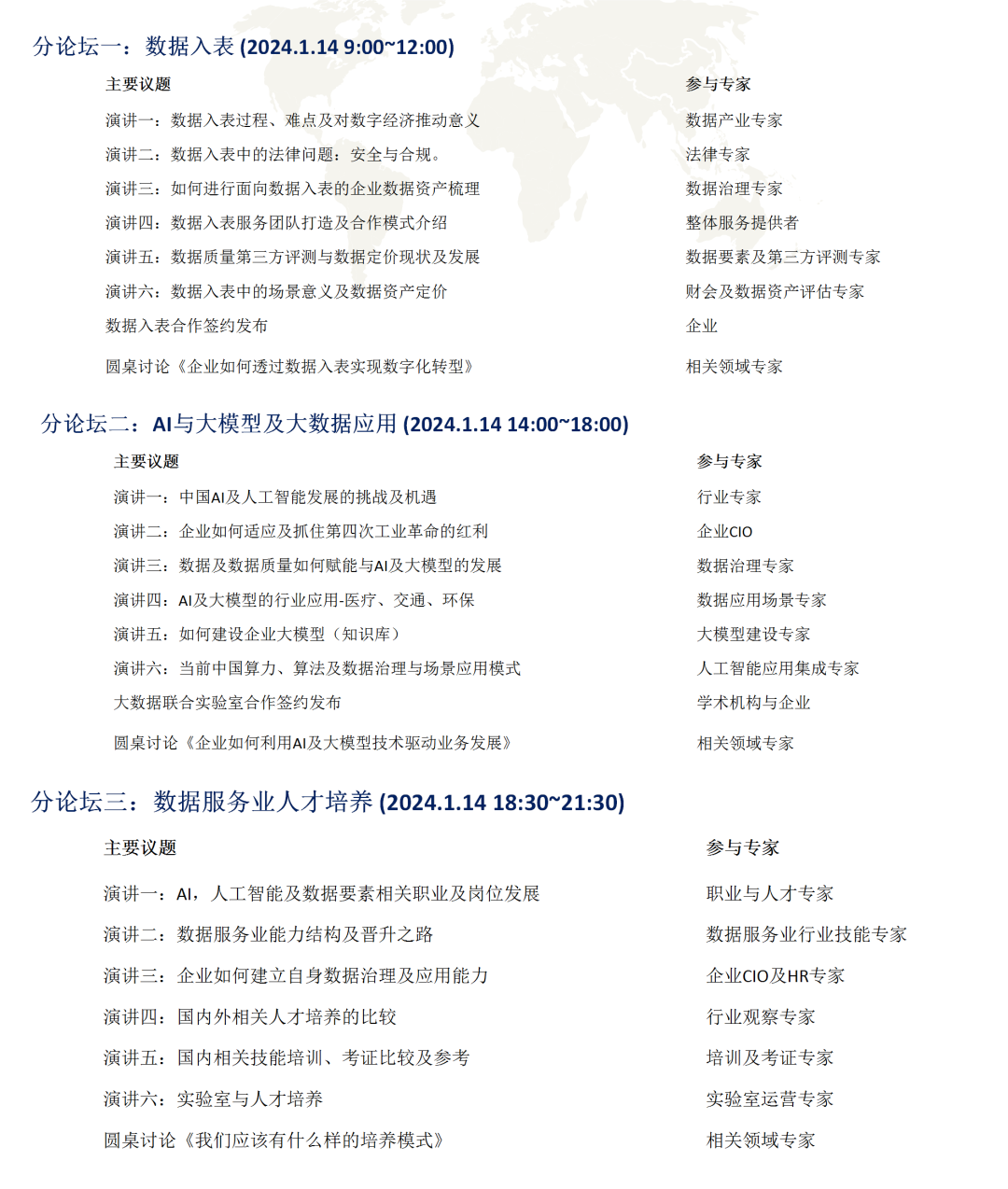
正是在这一宏大的背景之下, DQMIS 2024 第七届数据质量管理论坛将关注场景牵动的行业变革,数据质量在数据应用及场景化的关键价值,关注数据治理,数据质量在行业变革, 智能制造,AI及大模型的应用的相互作用,透过这些看似底层的数据技术逻辑看待行业的变革。
数据质量管理论坛(DQMIS®,Data Quality Management International Summit)由北京大学、国家电网全球能源互联网研究院与华矩科技三家产学研代表于2017年联合发起,开创中国数据质量管理研讨先河,聚焦数据质量行业趋势洞察与前瞻研判,连续4年站在中国数据质量管理探讨前沿。DQMIS 2024第七届数据质量管理论坛将于2024年1月12日至15日举办,本次论坛以“世界在变, 唯有数据质量不变”为主题,和各路行业大咖精英一起叩问数据质量价值与应用。
关于论坛更多详细信息,请参见 www.DQMIS.com
第七届数据质量管理论坛重磅开启
长按识别下方二维码进行报名购票






数据质量管理标杆奖项征集活动创建于2019年,今年已是第五届,遵循创新、引领、开放、发展和公平公正公开的原则,即日起至2023年12月25日,2024第五届数据质量管理标杆奖项开放申报,评选结果将在2024年1月13日举办的“2024第七届数据质量管理论坛暨第五届数据质量管理标杆奖项颁奖典礼”上进行公布,届时新一批数据相关领域领袖、精英和先锋人物,以及数据领域先进技术及应用创新组织机构,将在本峰会上获得表彰,获奖作品拟收录成册出版发布。

第五届数据质量管理标杆奖项征集活动已开启
申报时间:即日起至 2023年12月25日
作为业界极具影响力的行业峰会,数据质量管理论坛(DQMIS)已连续举办六届,吸引了近千名来自国内外政产学研企各领域的CXO、VP、技术 总监及部门负责人、IT经理、业务部门负责人、数据管理相关负责人参与。
2024年,论坛展览将全新升级,旨在打造业界以数据产业为主题的产业生态展,展商展示涵盖数据入表、AI与大模型、智能制造、智慧城市、数据治理等相关咨询服务、产品技术等,每个数据产业子领域有且只有一家展商,为数据治理相关展商和企业用户之间提供精准、深度、高效的沟通机会。
第七届数据质量管理论坛重磅开启
长按识别下方二维码进行报名购票


DQMIS 2024奖项申报已全面开启,扫描左方二维码即可开始申报,将有专人对接您准备奖项申报材料。

DQMIS 2024演讲嘉宾意向征集已全面开启,扫描左方二维码即可开始申请,后续将有专人对接您。

DQMIS 2024商务合作意向征集已全面开启,扫描左方二维码即可开始申请,后续将有专人对接您。

DQMIS 2024媒体合作意向征集已全面开启,扫描左方二维码即可开始申请,后续将有专人对接您。
DQMIS 数据质量管理论坛
数据质量管理论坛(DQMIS®,Data Quality Management International Summit)由北京大学、国家电网全球能源互联网研究院与华矩科技三家产学研代表联合发起,开创中国数据质量管理研讨先河,聚焦数据质量行业趋势洞察与前瞻研判,连续第7年站在中国数据质量管理探讨前沿。
数据质量管理智库(DQpro)
以“数据质量”为研究主题的大数据行业分享智库。通过聚集中国数据治理与数据质量领域的研究专家、技术人才、学术大咖、行业代表等,建立大数据质量技术研讨圈层,分享国际前沿理念、实践案例、技术干货及权威观点等,提高我国对数据质量的认知水平和实操能力,更好地推动中国数据质量技术与大数据生态环境优化发展。
转载自公众号:DQMIS数据质量管理智库